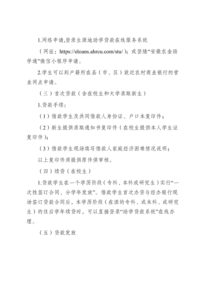
学生处
学院首页
部门首页
学工新闻
人武部
办事指南
通知公告
资助政策
心理咨询
文件下载
您的位置🙂↔️:
首页
>
通知公告
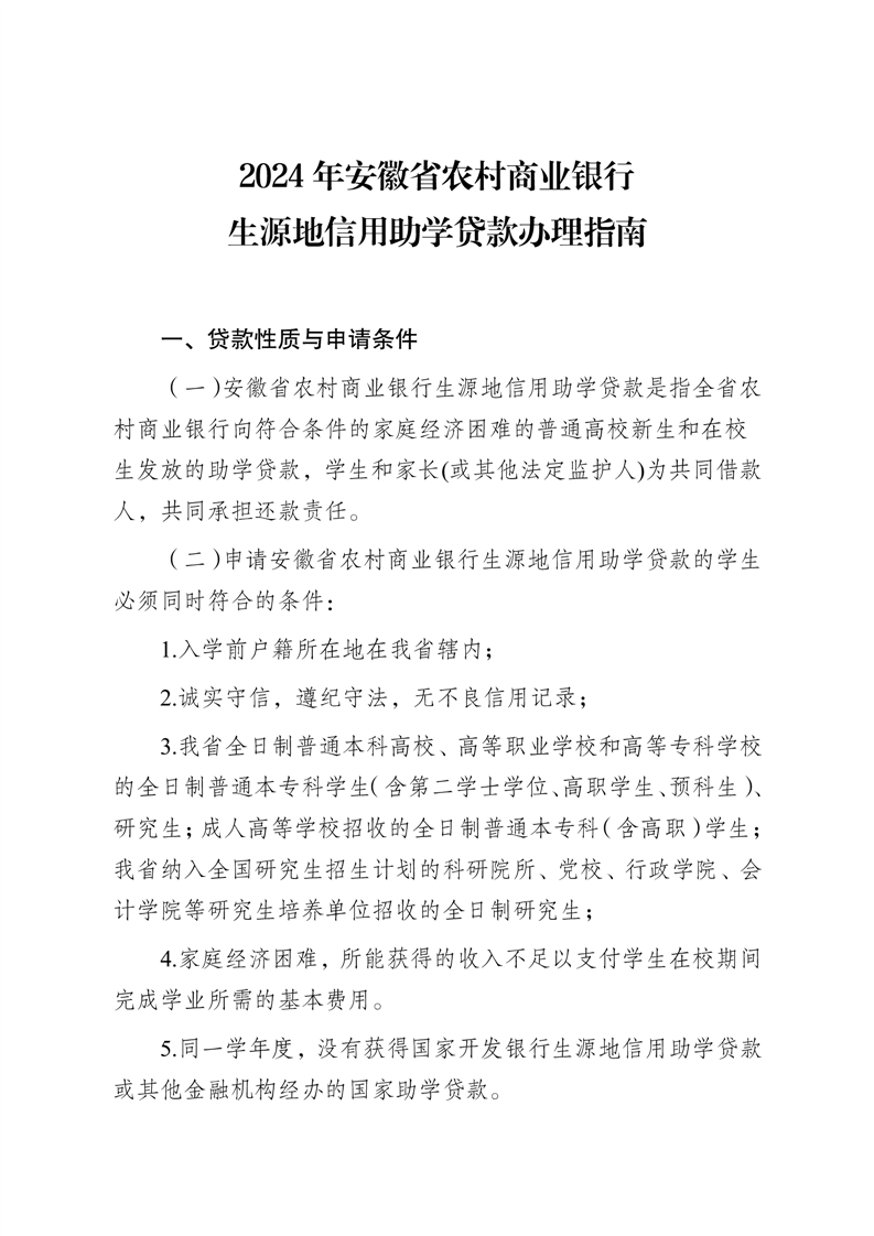
2024年安徽省农村商业银行生源地信用助学贷款办理指南
2024-06-04
上一条:
彩神Vll学院关于做好2024-2025学年度家庭经济困难学生认定工作的通知
下一条:
《文明宿航 你我同行》倡议书
学生处 | 共青团
学院官网
实习监督咨询电话/学生处:
0557-2153958
图书馆👌🏻:
0557-2352888
电子邮箱:szhkxsc@163.com
地址:安徽省宿州市宿马园区马鞍山大道588号
2021-2025 © 版权所有:
彩神Vll学院
备案号:
皖ICP备44497769号-1
技术支持▪️:
四川百信智创科技有限公司
官方微信
官方抖音
彩神Vll推荐信誉平台
🔊祝大哥2025新的一年里蛇转乾坤,旗开得胜,一路长红,财运缠身,前程似锦,一路辉煌💸💸
彩神-官网登录
🔥新平台开业,注册开户,待遇丰厚
彩神ll手机注册
高赔率,首存豪礼,彩票包赔
彩神8开户
注册绑卡有礼,超高反水,信誉保障
彩神争霸平台
多种彩票玩法,最权威彩票游戏平台
🔊🔊🔊
彩神cs官网
提供
快3
、
时时彩
、
六合彩
、
赛车
🧑🏻🎄、
棋牌游戏
、
彩票投注
等各类游戏娱乐
打造顶级的网上娱乐平台,界面美观,速度快,服务优质,安全稳定,带给您最佳游戏体验。
全网最佳信誉平台真诚欢迎您!!!
更多87彩票网担保平台
彩神Vll专业提供:
彩神Vll
、
🔩、
等服务,提供最新官网平台、地址、注册、登陆、登录、入口、全站、网站、网页、网址、娱乐、手机版、app、下载、欧洲杯、欧冠、nba、世界杯、英超等,界面美观优质完美,安全稳定,服务一流👨🏼⚖️,彩神Vll欢迎您。
彩神Vll