• 通知公告

    当前位置👨🏼‍💻:首页 - 通知公告

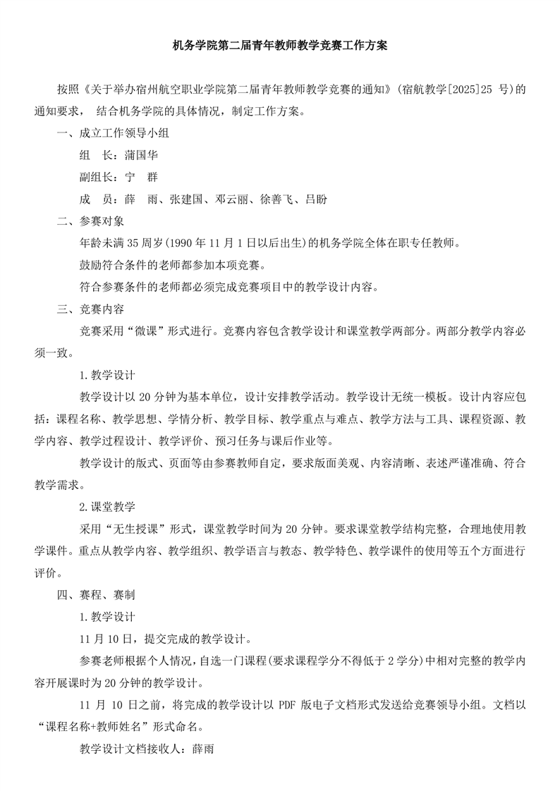
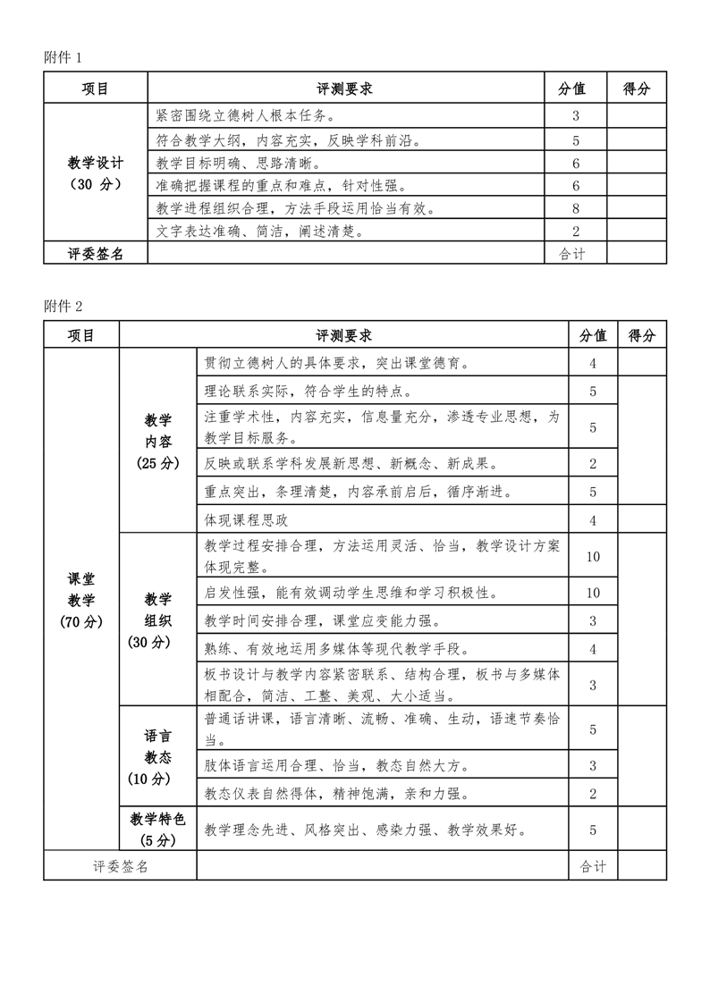
    机务学院第二届青年教师教学竞赛工作方案

    时间:2025-10-20来源:浏览👨🏽‍🔬:6
    彩神Vll专业提供:彩神Vll等服务,提供最新官网平台、地址、注册、登陆、登录、入口、全站、网站、网页、网址、娱乐、手机版、app、下载、欧洲杯、欧冠、nba、世界杯、英超等,界面美观优质完美,安全稳定,服务一流🐳,彩神Vll欢迎您。
    彩神Vll